我校在全市创新实验比赛中喜获佳绩
近日,淄博市2023普通高中创新实验比赛落下帷幕,我校参赛学生喜获佳绩。
物理学科获2个一等奖,分别是由郑美昕老师指导,赵振硕、王维扬、程文博、韩克杰、朱鸿成五位同学设计的物理实验《向心加速度及生活中圆周运动演示仪》;由刘旭老师指导,孙意哲、白家赫、于文恒、王艺晗四位同学设计的物理实验《观察光的干涉、衍射及泊松亮斑》。
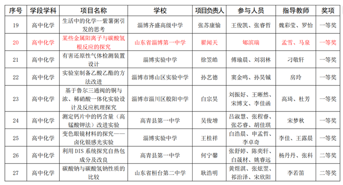
化学学科由孟雪、马泉老师指导,翟闻天、郇滨瑞两位同学设计的化学实验《某些金属阳离子与碳酸氢根反应的探究》获一等奖。
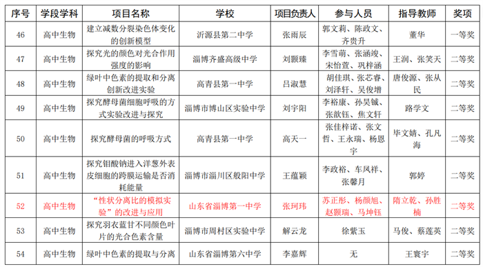
生物学科由隋立乾、孙胜楠老师指导,张珂玮、苏正彤、杨颜旭、赵颢瑞、马坤钰五位同学设计的生物实验《性状分离比的模拟实验的改进与应用》获二等奖。
一直以来,我校高度重视以实验教学促进学生核心素养发展,认真落实创新教育,培养学生的创新精神和创新能力。接下来,学校将继续积极引导教师探索实验教学的新理念、新方法、新模式,深入推进实验教学改革,持续提升实验教学水平,不断提高学生的操作技能和实验水平,为学生全面发展奠定坚实基础。




